DNA technology reveals that Patagonian sheepdogs are the closest living relative to now-extinct varieties of herding dogs of Victorian era Britain
© Copyright by GrrlScientist | @GrrlScientist | hosted by Forbes

Looking rather like a sheep itself, the floofy Patagonian sheepdog is rare (only several hundred are alive today), and it represents the last remnant of a now-lost population of working dogs that originated in Victorian era Britain. Maintained as an isolated population for over 130 years, this special breed offers a unique opportunity to understand the genetic relationship amongst modern herding breeds, to identify key genomic structures — functional genes, as well as other genetic elements, such as microsatellites and transposons — of its founders, and to investigate how genomic data from dogs reveals and mirrors human migration patterns.
Dog breeds are mostly a European invention
Most modern dog breeds were developed in Western Europe during the Victorian age. They typically were developed using a two-step process, beginning with intensive selection for functional traits that made them better suited to accomplish specific tasks, such as herding sheep, followed later by an in-depth focus on their physical attributes and aesthetics (ref). Of all the varieties of dogs, working dogs are especially interesting to geneticists because they were required to fulfill multiple roles, including protection, guarding, and herding livestock.
The Patagonian sheepdog has been maintained in the Patagonian region of Chile and Argentina, where it is known by a variety of local names, such as the “Barbucho” or “Ovejero Magallánico” (ref). Interestingly, this dog is not formally recognized by any breed registry — this is typical for traditional breeds of domesticated animals that are specially adapted to their local environment due to isolation from other populations. As a result, this dog is little known.
According to historical documents, herding dogs originally arrived in southern Chile in 1877 alongside their human companions, Scottish colonizers who were determined to develop sheep farming in the area, before they moved north to the Aysén region in Argentina (Figure 1A). At this time, individual collie-type breeds were not yet officially defined in Britain, so dogs that participated in sheep farming were simply known as “working collies” or “shepherd dogs” that were adapted to the local terrain and climate, especially in Scotland and Wales (Figure 1B). These ancestral working dogs were the foundation of the modern Patagonian sheepdog.

We know that the Patagonian sheepdog is the result of 130 years of strong behavioral selection to meet the specific needs of particular human enterprises, combined with a restricted geography and little or no infusions of fresh blood, so they are uniquely adapted to the harsh environment at the bottom of the world (Figure 1C and 1D).
We don’t know the genetics of how the Patagonian sheepdog was developed nor how it is related to other breeds of working dogs. To answer these questions, veterinary researcher Natasha Barrios, at the Universidad Austral de Chile, and an international group of geneticists and veterinarians teamed up to take a look. They genotyped 159 Patagonian sheepdogs from Chile and the Chubut province in Argentina and compared those data to published genetic data from 175 formally recognized dog breeds and two species of wild dogs. Dr Barrios and her collaborators used these data to construct a phylogenetic tree, or a family genetics tree.
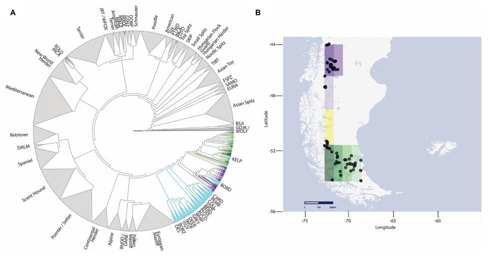
Dr Barrios and her collaborators found that Patagonian sheepdogs are most closely related to border collies and to Australian kelpies, but they were surprised to discover that the Patagonian sheepdog is not one breed, but two (Figure 2A).

It turns out that the two breeds are geographically isolated by the Patagonian Ice Fields (Figure 1A). The sheepdog populations that live to the north of the Ice Fields are more closely related to border collies (purple area; Figure 2B), whilst those to the south of this divide are more closely related to Australian kelpies (green area; Figure 2B). Paradoxically, the visible and genetic traits makes it clear that these dogs share enough similarities — medium build, shaggy fur and specific range of colors — to be classified together.
“Using a variety of genomic approaches, we ascertained the relationship between this dog population and modern herding breeds,” said Dr Barrios in a statement.
Dr Barrios and her collaborators found that Patagonian sheepdogs share a common ancestor with all modern herding breeds from Great Britain as recently as 150-200 years ago (Figure 6).

“We propose that the Patagonian sheepdog is the closest living relative of the common ancestor of modern UK herding breeds,” Dr Barrios said.
Further, because the Patagonian sheepdog has been subjected to little selective breeding, not only is it likely the closest living breed to the ‘foundational sheepdog’ of Great Britain from which all modern herding breeds descended.
Source:
Natasha Barrios, César González-Lagos, Dayna L. Dreger, Heidi G. Parker, Guillermo Nourdin-Galindo, Andrew N. Hogan, Marcelo A. Gómez, and Elaine A. Ostrander (2022). Patagonian sheepdog: Genomic analyses trace the footprints of extinct UK herding dogs to South America, PLOS Genetics 18(4):e1010160 | doi:10.1371/journal.pgen.1010160
26a8b4067816acd2da72f558fddc8dcfd5bed0cef52b4ee7357f679776e6c25d
NOTE: This piece is © Copyright by GrrlScientist. Unless otherwise stated, all material by GrrlScientist and hosted by Forbes is © copyright GrrlScientist and is intended only to appear on Forbes. No individual or entity is permitted to copy, publish, commercially use or to claim authorship of any information contained on this website without the express written permission of GrrlScientist.